Instance Verification Kit (IVK)
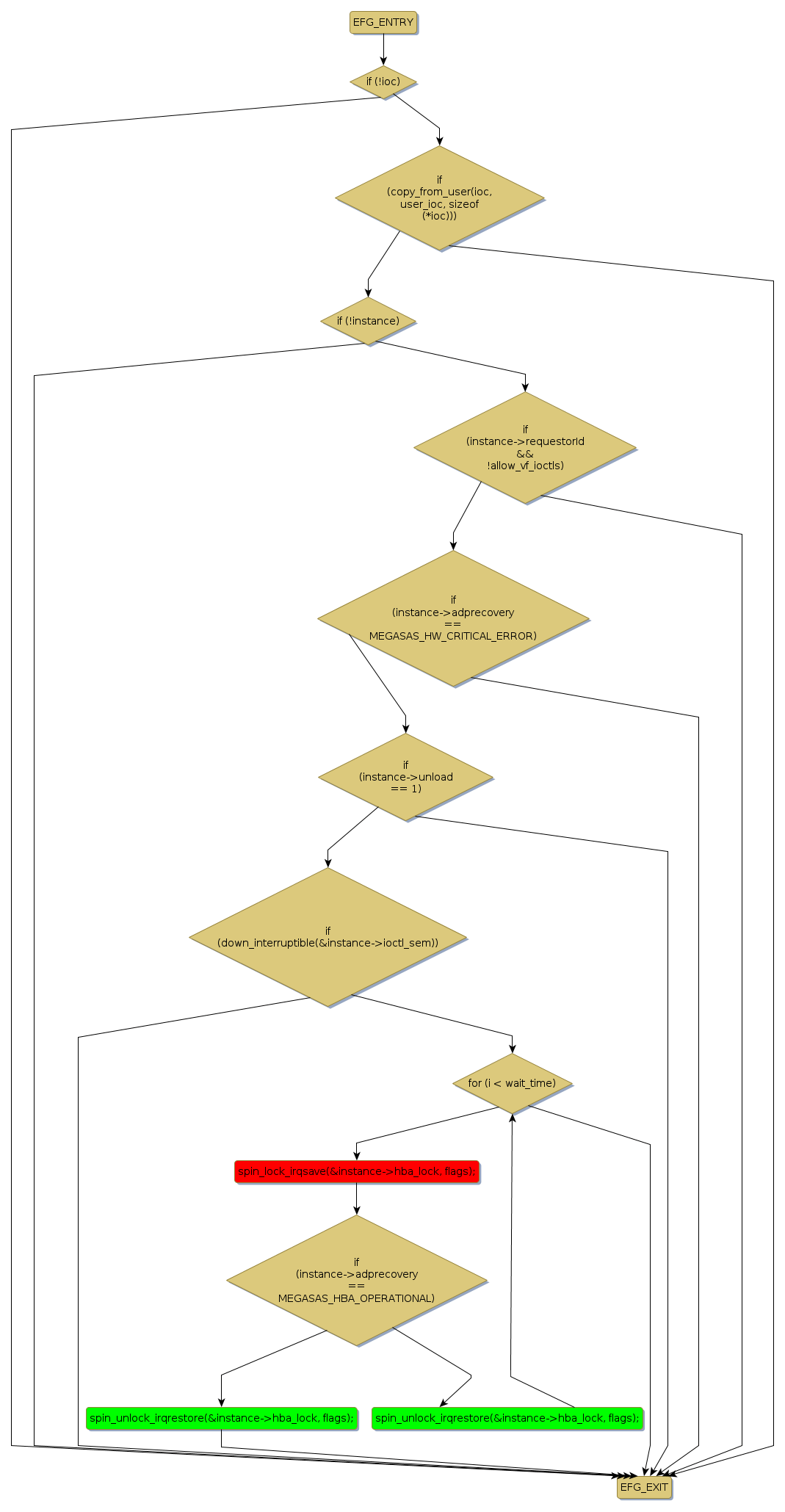
spin lock @ [171528+46+/linux-3.19-rc1/drivers/scsi/megaraid/megaraid_sas_base.c]
Instance Signature: hba_lock
|
The Matching Pair Graph:
|
|
Function Name
|
Control Flow Graph (CFG)
|
Events Flow Graph (EFG)
|
Source Correspondence
|
|
megasas_mgmt_ioctl_fw
|
|
|
[170255+21+/linux-3.19-rc1/drivers/scsi/megaraid/megaraid_sas_base.c]
|